lpr定价是什么意思,lpr是什么意思
lpr定价是什么意思,lpr是什么意思
本文目录
1.lpr是什么意思 2.lpr什么意思简单来说 3.房贷已按lpr定价是什么意思 4.已为lpr定价基准是什么意思
lpr是什么意思
lpr的全称为(Loan Prime Rate),即“贷款基础利率”。是指金融机构对最优质客户提供的贷款利率。
10.jpg
对于普通的贷款者而言就是不用接受各种各样的利率变动,直接以最佳利率进行结算。对于贷款者以及企业而言就是降低融资成本,推进利率市场化。
lpr当前的形成是根据中期借贷便利(MLF)、长期贷款(住房贷款)、报价行这些因素决定的,并且报价频率由原来的每日报价改为每月报价一次,这样就组成了lpr的形成制度。LPR利率全称为央行基础利率LPR,意思是央行推行以lpr利率为贷款定价基准利率,各银行只能在此利率上加码,而不能下调。而LPR利率是以18家银行共同报价,去掉一个最高值和一个最低值,再取平均值得出的数值。LPR利率取决于一个市场供需关系的平衡过程,并不是说利息一定会降,相反,市场化定价,这个利率既有可能降低,也有可能提高。
LPR利率多久调整一次
一般情况下,LPR利率每月公布一次,公布时间为当月20日9:30,可通过全国银行间同业拆借中心官网和央行官网查询。此外,购房者也需要注意基准利率,这是一种贷款指导性利率,一般来说,银行提供的贷款合同,其利率是在基准利率上下浮动的。但基准利率和LPR利率,是两种完全不同的利率,购房者在遇到的时候,要注意区分。LPR利率全称为央行基础利率LPR,意思是央行推行以lpr利率为贷款定价基准利率,各银行只能在此利率上加码,而不能下调。而LPR利率是以18家银行共同报价,去掉一个最高值和一个最低值,再取平均值得出的数值。

lpr什么意思简单来说
银行lpr指金融机构对其最优质客户执行的贷款利率,在办理贷款时可以根据借款人的综合因素,在lpr基础上加减点确定。
贷款市场报价利率(Loan Prime Rate,LPR)是由具有代表性的报价行,根据本行对最优质客户的贷款利率,以公开市场操作利率(主要指中期借贷便利利率)加点形成的方式报价,由中国人民银行授权全国银行间同业拆借中心计算并公布的基础性的贷款参考利率,各金融机构应主要参考LPR进行贷款定价。
现行的LPR包括1年期和5年期以上两个品种。LPR市场化程度较高,能够充分反映信贷市场资金供求情况,使用LPR进行贷款定价可以促进形成市场化的贷款利率,提高市场利率向信贷利率的传导效率。

报价行要求
LPR报价银行应符合宏观审慎政策框架要求,已建立内部收益率曲线和内部转移定价机制,具有较强的自主定价能力,已制定本行贷款市场报价利率管理办法,以及有利于开展报价工作的其他条件。
市场利率定价自律机制对报价行报价质量进行考核,并定期调整报价行成员,监督和管理贷款市场报价利率运行,规范报价行与指定发布人行为。
以上内容参考:百度百科-贷款市场报价利率、百度百科-银行lpr
房贷已按lpr定价是什么意思
用户申请贷款的时候,可以选择固定利率或者按LPR利率加点定价,如果选择的是LPR利率加点定价,在贷款页面就会显示为贷款已按LPR定价。LPR是贷款基础利率,这个是会每月发生变化的,因此贷款采用LPR加点定价,就是采用浮动利率的意思。
拓展资料:
固定利率由国家规定,是在一定时期内不受社会平均利润率和资金供求变化所影响的一种利息率。贷款合同中订明的在整个贷款期间都不予变更的利率。在一年以上的贷款业务中,贷款合同往往要规定一个借贷双方都同意的利率标准来计算利息,该利率标准就称为该项贷款的固定利率。例如,国际上中长期的出口信贷均按签订合同时的经济合作与发展组织所规定的统一利率对整个贷款期间支取的款项或贷款余额计算利息。
固定利率在稳定的物价背景下便于借贷双方进行经济核算,能为微观经济主体提供较为确定的融资成本预期。但若存在严重的通货膨胀,固定利率有利于借款人而不利于贷款人。
优点
1. 锁住利率风险:协助企业锁定长期资金成本,避免利率上扬,同时方便企业预估未来资金成本。
2. 可列长期负债:若保证银行保证契约为一年期以上,则可列入长期负债,惟银行保证为一年内,则会计师或有不同认定。
3. 筹资成本低: 相较联贷案等长期借款,能以更低的成本帮客户融资。
4. 手续简便: 可替代公司债,且不需编制公开说明书及经证期会核准等繁杂手续。
固定利率与浮动利率各有其优缺点;固定利率便于借方计算成本,浮动利率可以减少市场变化的风险,但不便于计算与预测收益和成本。

已为lpr定价基准是什么意思
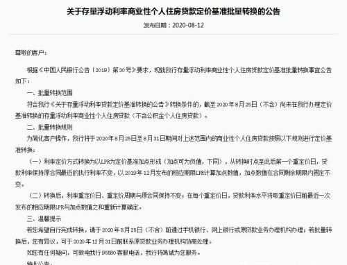
lpr定价基准转换其实就是说将存量浮动利率贷款的定价基准转换为lpr,以后中长期贷款利率定价就是按lpr加点计算(加点可为负值,加点数值在合同剩余期限内固定不变)
拓展资料
基准利率定价法是选择合适的基准利率,银行在此之上加一定价差或乘上一个加成系数的贷款定价方法。
基准利率可以是国库券利率、大额可转让存单利率、银行同业拆借利率、商业票据利率等货币市场利率,也可以是优惠贷款利率,即银行对优质客户发放短期流动资金贷款的最低利率。由于这些金融工具或借贷合约的共同特征是违约风险低,
所以它们的利率往往被称为无风险利率(RisklessInterestRate),是金融市场常用的定价参照系,故也被称为基准(Benchmark)利率。对于所选定的客户,银行往往允许客户选择相应期限的基准利率作为定价的基础,附加的贷款风险溢价水平因客户的风险等级不同而有所差异。
根据基准利率定价法的基本原理,银行对特定客户发放贷款的利率公式一般为:
贷款利率=基准利率+借款者的违约风险溢价+长期贷款的期限风险溢价
公式中后两部分是在基准利率基础上的加价。违约风险溢价的设定可使用多种风险调整方法,通常是根据贷款的风险等级确定风险溢价。不过,对于高风险客户,银行并非采取加收较高风险溢价的简单做法,因为这样做只会使贷款的违约风险上升。因此,面对较高风险的客户,银行大多遵从信贷配给思想,对此类借款申请予以回绝,以规避风险。如果贷款期限较长,银行还需加上期限风险溢价。
在20世纪70年代以前,西方银行界在运用基准利率定价法时普遍以大银行的优惠利率作为贷款定价基准。
进入70年代,由于银行业日趋国际化,优惠利率作为商业贷款基准利率的主导地位受到伦敦银行同业拆借利率的挑战,许多银行开始使用LIBOR作为基准利率。LIBOR为各国银行提供了一个共同的价格标准,并为客户对各银行的贷款利率进行比较提供了基准。
20世纪80年代后,出现了低于基准利率的贷款定价模式。

以上就是关于lpr定价是什么意思,lpr是什么意思的全部内容,以及lpr定价是什么意思的相关内容,希望能够帮到您。
-
- 原配找小三麻烦怎么办(当暴躁原配遇到温柔小三)
-
2026-04-05 18:11:07
-
- 哪些举动可以撩到男生?让男生喜欢心动的撩汉举动(什么小动作能撩男生)
-
2026-04-05 18:08:53
-
- 夫妻感情修复需要多久 夫妻感情怎么修复
-
2026-04-05 18:06:38
-
- 孙海英为什么被禁(公开力挺黄海波的孙海英)
-
2026-04-05 18:04:24
-
- 智利天文台在哪里,智利有天文观测圣地之称吗
-
2026-04-05 18:02:10
-
- 八爪椅子教程正确十种 八爪椅子教程正确十种图片图解
-
2026-04-05 17:59:55
-
- 荨麻疹吃什么好(9种用于慢性荨麻疹中成药)
-
2026-04-05 17:57:41
-
- 要不要升级下婚姻观念
-
2026-04-03 23:14:26
-
- 为什么现在越来越多的人不孕不育?
-
2026-04-03 23:12:12
-
- 前任有必要挽回吗 分手后怎么挽回
-
2026-04-03 23:09:58
-
- 七鹤大人再摘口罩晒自拍,侧颜像韩剧男主角,彻底摆脱鸭嘴兽称号
-
2026-04-03 23:07:43
-
- 女生怎么挽回水瓶男的感情,挽回水瓶男的绝招
-
2026-04-03 23:05:29
-
- 女生第一次见男网友穿啥
-
2026-04-03 23:03:15
-
- 带女生出去玩什么好?这三个让人脸红心跳的地方,老司机都懂
-
2026-04-03 23:01:00
-
- 毕竟缘分来之不易 遇到喜欢的男生就表白
-
2026-04-03 22:58:46
-
- 安慰女生感冒的暖心话,根据关系把握尺度
-
2026-04-03 22:56:31
-
- 演员张兆艺晒受伤照片,自曝惨遭妈妈家暴,鼻子受伤裹纱眼眶含泪
-
2026-04-03 22:54:17
-
- 姜饼屋的故事寓意(姜饼小屋童话故事寓意)
-
2026-04-03 18:31:43
-
- 2023医保改革,你怎么看?
-
2026-04-03 18:29:29
-
- 粘粘球有没有毒(网红儿童粘粘球有毒吗)
-
2026-04-03 18:27:14



怎么看出女人刚做过 怎么看女生今天有没有做过
为什么女人喜欢被添 女人喜欢男人添阴部的原因
女生说滚怎么回复 女生说滚是什么意思
广元市的十大特色美食
《口袋妖怪究极绿宝石4》二周目攻略
追女生需不需要每天说晚安?不要低姿态追女生
英联邦究竟是什么?
为什么管同性恋叫搞玻璃 管同性恋叫搞玻璃的原因是什么
虹猫蓝兔七侠传人物(虹猫蓝兔系列历代角色大全)
再婚家庭最忌讳什么(有两个忌讳要尽量避免)