中国足协深夜发布 4 人处罚决定 杨帆孙捷被禁赛 5 场
2025-10-28 20:38 来源:网络 点击:
中国足协深夜发布 4 人处罚决定 杨帆孙捷被禁赛 5 场
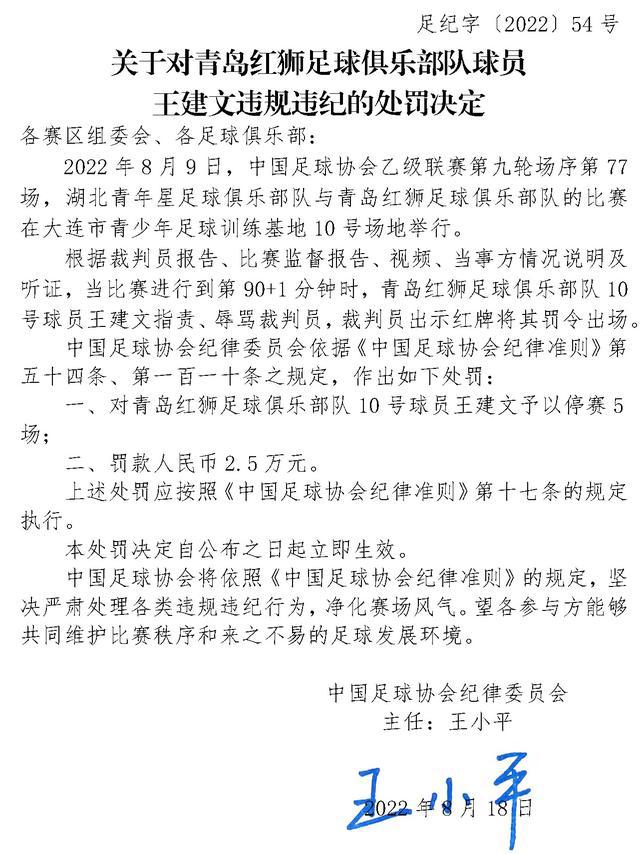
中新网北京 8 月 18 日电 18 日晚,中国足协网站发布 4 则球员、俱乐部官员违规违纪的处罚决定,中超天津津门虎球员杨帆、中超长春亚泰球员孙捷及中乙青岛红狮球员王建文均停赛 5 场,中甲辽宁沈阳城市足球俱乐部官员林涛 6 场比赛禁止进入体育场。
处罚决定全文如下:




相关标签:
-
- 外交部:中俄关系坚如磐石
-
2025-10-28 20:36:22
-
- 浙江大学城市学院几本
-
2025-10-28 20:34:07
-
- 雷沃欧豹拖拉机电子仪表盘故障灯显示及解决方法
-
2025-10-28 20:31:52
-
- iphone se2发布时间 苹果se2手机咋样
-
2025-10-28 18:32:35
-
- 央行:人民币币值和购买力将保持稳定,房地产销售已有边际改善
-
2025-10-28 18:30:20
-
- 我驻韩使馆确认京畿道车祸事故中有3名中国公民遇难
-
2025-10-28 18:28:05
-
- 上海迪士尼 12 月 15 日正式停运?回应来了
-
2025-10-28 18:25:50
-
- 考生身份类别怎么填 考生身份其他人员代表什么意思
-
2025-10-28 18:23:35
-
- 肚包肉是哪里的特色
-
2025-10-28 18:21:20
-
- aqaba是属于哪个国家的港口
-
2025-10-28 18:19:05
-
- 中国游泳运动员兴奋剂药检结果呈阳性?外交部回应
-
2025-10-28 18:16:50
-
- 证监会:从严打击科创板欺诈发行、财务造假等市场乱象
-
2025-10-28 18:14:35
-
- 马斯克称避免台海冲突的方法是为台湾设立特别行政区,外交部回应
-
2025-10-28 18:12:20
-
- 英方以国家安全为由干预中企在英投资,外交部回应
-
2025-10-28 16:13:05
-
- 屋里点艾香的注意事项
-
2025-10-28 16:10:50
-
- 为什么警察叫条子
-
2025-10-28 16:08:35
-
- 视黄醇要避灯光吗
-
2025-10-28 16:06:20
-
- 什么筷子材料最健康又好用
-
2025-10-28 16:04:05
-
- 江苏滨海一飞行器坠落,医院收治两人,其中一人已死亡
-
2025-10-28 16:01:50
-
- 健身蛋白质摄入量
-
2025-10-28 15:59:35



从人均985到遍地键盘侠,我在WP7吧看到了互联网的悲哀
吴亦凡被全网封杀,妈妈吴秀芹上线几十次,网友说她做对一件好事
受贿1787万余元!联通资产运营有限公司原副总张清贵一审获刑11年半
卡尔维诺:一位因口头表达能力差而走上写作道路的“苦行派”作家
河南银保监局打出政策组合拳 全力支持稳住经济大盘
开天眼后到底能看到什么?震惊了千万人!不可思议!
除了小龙虾,五一档竟然还有哲学与诗?
河北名山,爬山好去处,你去过几座?第一篇
黄荣奇和史鸿飞,风格完全相反,却凸显出国内球员的一大问题