错误的行为:行为经济学始于简单的观察
错误的行为:行为经济学始于简单的观察
爱美食、爱读书、爱旅行
爱一切平凡生活中美好的温暖瞬间!

今天又是读书笔记的日子啦
写在前面的话:因为每个人的阅读习惯和侧重点都不尽相同,所以读书笔记仅是基于我在阅读过程中对书中感兴趣或颇有收获的内容的整理和整合,想了解更多的内容,还是建议大家去阅读原书,收获才更多嘛~
今天是《"错误"的行为》读书笔记的第四篇。

全书结构

【第五&第六部分】
埋首于经济学研究的日子:(1986—1994)
金融市场:(1983—2003年)
第五部分和第六部分主要讲述了作者埋手于经济学研究的日子,而其在行为经济学上的研究也广为人知。
【01】为《经济展望期刊》撰文
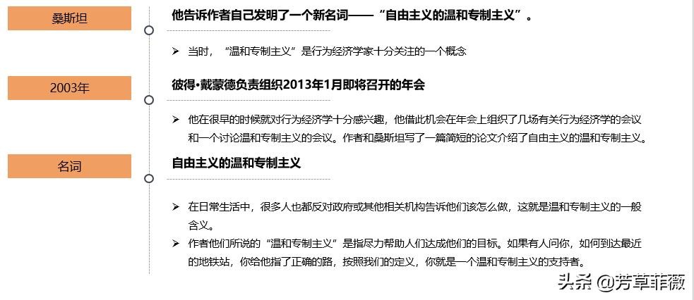
范式转移是指科学领域中发生了一次罕见的巨变,人们摆脱了原来的发展方向,开始追求新的路径。哥白尼革命也许是范式转移最著名的例子,哥白尼指出,太阳才是太阳系的中心,并取代了托勒密的地心说。
作者受托马斯·库恩“范式转移”理论影响,想多发表几篇论文,证明将心理学引入经济学是值得从事的研究,而经济学家哈尔·瓦里安觉得作者是可以写一写反常现象,于是作者开始在《经济展望期刊》撰写关于反常现象的专栏。
为何要写一个关于反常现象的专栏?
请看下面这个问题,你面前的桌子上摆放着4张卡片,如下图所示:

翻动尽可能少的卡片,以证明下面这句话是否正确:每张一面是元音字母的卡片,其另一面一定是偶数。而且,你必须提前决定好要翻哪张卡片。卡片被翻动的频率由高到低依次为A、2、3、B。几乎所有人都决定先翻动卡片A,这一决定是正确的,也没有什么好奇怪的。如果这张卡片的背面不是偶数,问题中的那句话就是错误的,这显而易见。但是,频率第二高的选项(正面为2的卡片)却是无用的。这张卡片的背面如果是元音字母,就将与问题中的假设一致,但是,翻动这张卡片既不能证明那句话是正确的,也不能证明它是错误的。
要驳斥题中的说法,必须选择翻动正面为3的卡片,但选择该选项的人不多。至于被选择次数最少的选项,即正面为B的卡片,因为这张卡片的反面可能是元音字母,所以也必须翻动。
从这个问题中,我们可以学到两点:
1)人们有一种自然的倾向,喜欢寻找证明假设成立而非不成立的证据,选卡片2的人多于选卡片3的人即可以证明这一点。这种倾向被称为“确认性偏见”.
2)当没有根据的假设使得某些否定性证据看起来不大可能成为证据时,确认性偏见会更加严重,翻动卡片B的人最少即可证明这一点。
《经济展望期刊》是一本季刊,每期刊登一篇作者的文章,这样大约持续了4年。
不是对每种反常现象作者都能做出令人满意的行为学解释。有些现象只是与理论预测不一致的经验事实。
举2个例子:
1)股市的“日历”效应
股市一般周五会上涨,周一会下跌。1月是持仓的好时机,尤其是在月初,并且最好买入小公司的股票。假期的前几天,比如周五,也是很好的买入时机。很多论文都提到了这些结果,所有符合逻辑的解释以及不合逻辑的解释都站不住脚,我自己对此也没有合适的解释。它们确实是反常现象。
2)赛马的反常现象
以最简单的赢马为例,赛马场先从彩池中抽取一定的份额,一般约为17%,然后剩余的赌金由押注在这匹马身上的人平分。大家把获胜概率最大的马称为“热门”,获胜概率很小的马,比如赔率大于10∶1的马则被称为“冷门”。如果赛马场抽取17%的赌金,同时赛马市场是有效的,那么所有押注的预期回报率都是相同的,即–17%。如果押注100美元,从胜算特别大的热门马到获胜概率极低的冷门马,预期回报平均为83美元。但是,实际数据却并非如此。与冷门马相比,押注在热门马身上的回报更高。
在连续写了14篇专栏文章后,这些文章后来被略做修改并编辑成书,书名采用了其中一篇文章的标题:“赢家的诅咒”。此后,作者偶尔也会为这个专栏供稿,但因为没有交稿时间限制,文章发表的间隔时间也越来越长。
最后一篇文章发表于2006年,随后该专栏寿终正寝。
【02】打造一个行为经济学家的明星团队
“反常现象”这一专栏成功地向作者的经济学同行们传达了这样一个信息:很多事实都与传统的经济学模型所描述的不一致。
这些文章为推行新的经济学研究方法奠定了基础,这些新方法将以普通人而非经济人为研究对象。并促使作者开始组建一个团队。
初始团队由作者、特沃斯基和卡尼曼组成,此后埃里克·万纳加入,20世纪80年代末,乔治·勒文施泰因、罗伯特·席勒和科林·卡默勒3人相继加入。
科林天赋异禀,他十几岁就入读研究生院,并且创建了自己的唱片公司;拿到芝加哥大学的博士学位时,却还不到21岁;他创立了行为博弈论;站在神经经济学研究的最前沿。
埃里克和作者一样,不知道应该如何拓展一个新领域,他们希望能在忙碌的工作之余想出一个办法。他们的目标是将经济学与心理学联系起来,于是决定偶尔组织一些会议,邀请心理学家和经济学家来参加。他们邀请了三类人:愿意忍受与经济学家一起开一天会的著名心理学家、对经济学研究方法持开放态度的资深经济学家、为数不多的致力于行为经济学研究的核心成员。
埃里克颇具说服力,因为他的魅力以及社交能力,出席第一次会议的阵容十分强大,堪称“全明星阵容”:
心理学家阵容:因棉花糖实验而出名的沃尔特·米歇尔、提出认知失调理论的利昂·费斯汀格、情绪研究方面的关键人物斯坦利·沙赫特;
经济学家阵容:乔治·阿克尔洛夫、威廉·鲍莫尔、托马斯·谢林和理查德·泽克豪泽。
行为经济学领域的核心成员:科林、勒文施泰因、席勒,拉里·萨默斯的学生安德烈·施莱费尔
1992年,罗素·赛奇基金会组织研究人员召开了行为经济学圆桌会议。
圆桌会议的最初成员:乔治·阿克尔洛夫、艾伦·布林德、科林·卡默勒、乔恩·埃尔斯特、丹尼尔·卡尼曼、乔治·勒文施泰因、托马斯·谢林、罗伯特·席勒、阿莫斯·特沃斯基,还有作者。
圆桌会议的成员决定,在有限的预算内(一开始是每年10万美元),最有效的经费使用方式就是培养并鼓励年轻学者加入这一领域。为了达到这一目的,夏天时会面向研究生组织为期两周的强化训练班。
第一期夏令营的著名学员:开辟个人投资者行为这一研究领域的特里·奥迪恩,与兄弟丹·希思合著了三本管理学畅销书的奇普·希思,还有后来和作者合作过的琳达·巴布科克、克里斯蒂娜·乔尔斯。
1994年夏天,第一期夏令营在加州大学伯克利分校举办,由科林、卡尼曼和作者负责组织,邀请了肯尼斯·阿罗、李·罗斯(社会心理学家)和查尔斯·普洛特。还邀请了两位刚刚拿到经济学学位的人——厄恩斯特·费尔和马修·雷宾。
2014年夏天,举办了第十期夏令营。目前,从夏令营毕业的学生约有300人,其中很多人都在全球各地的一流大学任职。正是这些人的研究,使行为经济学从一个古怪的异端研究发展成生机勃勃的主流经济学分支。
【03】有效市场假说
宣称消费者有奇怪的行为是一回事,但实际上,人们认为在金融市场中,愚蠢的行为根本不会影响市场的价格,哪怕是引起微小的波动。
大多数行为学家假设,即使有人在投资过程中犯了错误,还有一部分聪明人会起到平衡作用,“校正”价格,所以市场价格不会受到影响。
“有效市场假说”这一术语是由芝加哥大学经济学家尤金·法玛提出的。由两部分组成,一部分与价格的合理性有关,另一部分关注的则是能否“跑赢市场”。
有效市场假说的早期研究大多是在强调该理论的第二部分,作者将其称为“天下没有免费的午餐”,也就是说,我们没有办法跑赢市场。
直到20世纪70年代,有效市场假说才被正式提出,这多少有些奇怪,因为它所使用的最优化和均衡理论很早之前就已应用于经济学的其他领域了。
到1970年,支持有效市场假说的理论和证据已经齐备。法玛也出版了一份回顾性的文献综述,它多年来一直被视为有效市场假说研究领域的圣经。
支持有效市场假说的经济学家认为,正是那些“行家”使市场保持了有效性,但职业投资者能否扮演好“行家”的角色,凯恩斯对此表示怀疑。他认为,这些专业人士更有可能跟随着非理性繁荣的浪潮前行,而不会与之抗争,其中一个原因是,持反对意见是有风险的。凯恩斯“选美竞赛”的类比现在仍可以用来描述金融市场的运行方式,以及人类行为因素在其中扮演的重要角色。
凯恩斯认为,职业投资者玩的是一种微妙的竞猜类游戏。他将选择最佳股票与一种常见的比赛做类比,在20世纪30年代以男性为主导的伦敦金融圈常有这样一种比赛:从一组照片中选择最漂亮的面孔。职业投资者的投资决策好比报纸上刊出的选美竞赛,在竞赛中,参与者要从100张照片中选出6张最漂亮的。如果参与者选出的6张照片最接近于全部参与者共同选出的6张照片,他就是获胜者。
要明白这个类比的精华和微妙之处,可以试着解一下下面这道题。
从0到100之间选一个数字,使这个数字尽可能接近其他参赛者所选数字平均值的2/3。为了便于理解,可以先假设有三名参赛者,分别猜的是20、30和40,平均数为30,30的2/3是20,所以猜数字20的那个人就是赢家。
在继续往下读之前,请猜一个数字。真的,你应该试一试:如果你亲自试一下,你就会觉得接下来的内容更有意思。
在经济学理论中,“猜数字博弈”通常被称为“选美竞赛”。
德国经济学家罗斯玛丽·纳格尔是第一个通过实验来研究这个有趣的博弈问题的人,她想用猜数字博弈去解释选美竞赛,她让《金融时报》在报纸上刊登这个猜数字博弈,这样她可以在发表文章时使用通过《金融时报》收集到的新数据了,而且英国航空公司提供了两张从伦敦飞往美国的商务舱机票作为奖品。如果你和《金融时报》的读者一起参加这个比赛,你会猜哪个数字呢?
获胜的数字是13,参与者所猜数字的分布图如图所示。

(图片来源:《“错误”的行为》) (图片来源:《“错误”的行为》)
《金融时报》的很多读者都十分聪明,他们知道根据纳什均衡,数字应该是0,但他们仍愚蠢地认为0会是获胜数字。还有一小部分人猜的数字是1,他们考虑到可能会有一些蠢人未能猜出“0”,所以将数值提高了一点儿。正如所有这些《金融时报》的读者所表现出来的一样,人们心理的复杂性各不相同,所以选美竞赛现在仍可以用来类比投资者的行为。很多投资者自诩为“价值管理者”,他们努力购买低价股票;还有一些投资者自称“增长管理者”,他们努力购买价值增长迅速的股票。
有效市场假说的两个部分:
第一,我们无法跑赢大盘(即没有免费的午餐);第二,价格是“合理的”。
罗伯特·席勒:
他发表了一篇论文,发现股票红利的现值就像新加坡的温度一样稳定,但股价却波动很大。我们应该将股价解读为预测股票红利现值的尝试。席勒的论文题目是“股价是否波动太大,此后的股票红利变化已经无法解释这种波动?”根据图所示,答案是肯定的。

(图片来源:《“错误”的行为》)
黑色星期一
1987年10月19日被称为“黑色星期一”,全球股市暴跌。这场股灾开始于中国香港,之后是欧洲和美国,并不断向西蔓延。纽交所的股价下跌幅度超过20%,而前一周的星期五已经跌了不止5%。对我们来说至关重要的一点是,19号那个星期一没有金融或其他任何方面的重磅新闻——没有爆发战争,没有政治领袖被暗杀,也没有其他任何重大事件发生。
在理性世界中,价格只会因为消息而发生变化,而在那个星期,唯一的消息就是股价波动得十分疯狂。如果股价极不稳定,那么从某种程度上说,它们肯定是“出了问题”。
席勒最初在写那篇论文时,并没有从心理学的角度进行思考,他只是摆出了很难合理解释的事实。1982年春天,席勒到康奈尔大学做讲座时,作者鼓励他从人类行为的角度重新审视他的论文。两年后席勒重新写了一篇论文,并成为行为经济学领域的重磅炸弹。这篇论文名为“股票价格和社会动态”,对“正如社会现象可能会影响时尚趋势,它同样也会影响股价”这一异端学说表示支持。从某种程度上说,席勒论文的主题比作者的更为激进。
虽然作者和席勒的研究方向不同,但他们却成为好友并且建立了合作关系。1991年,作者和席勒开始负责组织行为金融学的研讨会,该研讨会每半年举办一次,由美国国家经济研究局主办。很多具有里程碑意义的行为金融学论文都在这个会议上发表,这个会议为行为金融学的繁荣发展起到了极大的推动作用,也使行为金融学后来在金融经济学领域独领风骚。
【第七&第八部分】
助推计划:1995年至今
让世界变得更美好:2004年至今
第七部分讲述了作者与卡斯•桑斯坦合著畅销书《助推》的过程,第八部分作者分享了他对行为经济学未来的看法以及自己多年做研究的心得。
【01】畅销书《助推》
行为经济学与法律的交集:


演讲的争论:

波斯纳被视为现代法律经济学的鼻祖,该领域最杰出的著作就出自波斯纳之手,并几经修订再版。
研讨会结束后,他们回到了教师俱乐部。克里斯蒂娜点了一杯葡萄酒,作者要了双份苏格兰威士忌,桑斯坦要了三杯健怡可乐——他最喜欢的灵丹妙药。他们在研讨会上没有改变任何关键人物的想法,但他们坚持下来了。更值得庆祝的是,他们很肯定这篇论文将会引起轩然大波。
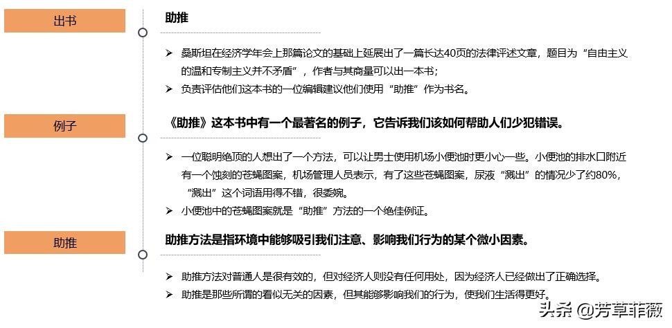
出书:


【02】作者的研究经验分享
作者参与了行为经济学发展的全过程,并从中汲取了一些基本经验。如果人们适当地注意一下,这些经验就可以应用于各种情境。
细心观察
行为经济学始于简单的观察。如果传统观念是错误的,要想颠覆这种观点,第一步就是要看看四周,看看世界的本来面目。
收集数据
故事具有较强的说服力,并且很容易让人记住。个人故事只能作为一个例证,要想说服自己甚至他人,我们需要改变做事的方式:我们需要数据,并且需要大量数据。
直言不讳
如果有人愿意告诉老板有些事情不大对头,很多组织中的错误可以轻松避免。能够创造出这种环境的老板只会面临一种风险:可能会伤害他们自己的自尊心,但与层出不穷的好点子和降低灾难发生的概率相比,这只是很小的代价。
以上就是本书的全部笔记分享,我们下一本书见~
本书相关笔记:
错误的行为:准备好改变你对经济学的看法
错误的行为:面临巨大损失时,人往往会为了翻本而愿意承担风险
错误的行为:即使有充分理由,人们也不愿意放弃自己拥有的东西
相关书籍:
《“错误”的行为》,理查德·塞勒,译者:王晋,中信出版社
>>专注个人成长、终身学习促进者<<
>>点赞和转发是最大的鼓励<<
-
- “铁娘子”王凤英,如何铸就小鹏MONA M03爆款传奇?
-
2026-03-28 16:01:37
-
- 五个捞女,吃透全球男人的钱包
-
2026-03-28 15:59:23
-
- 从虾夷地到北海道,从苦寒之地到鱼米之乡——北海道的前世今生
-
2026-03-28 15:57:08
-
- 为何要进行对越自卫反击战?熬死苏联,麻痹美国,中国赢麻了
-
2026-03-28 15:54:54
-
- 这些关于童年的好诗、好句、好文,请陪孩子一起品读
-
2026-03-28 15:52:40
-
- 地理冷知识——珠穆朗玛峰
-
2026-03-28 15:50:25
-
- 权威排名!全球影史票房总榜TOP50!
-
2026-03-28 15:48:11
-
- 过了山海关,有事找本山!曾经的穷小子一跃成小品王,只凭这几人
-
2026-03-28 15:45:57
-
- 杨家将“七子八虎”实力排名,金枪将杨六郎只排第三,谁排第一?
-
2026-03-28 09:54:56
-
- 组合名大全,包你看过不后悔!
-
2026-03-28 09:52:41
-
- 印度与中国,是怎么一回事?(上)
-
2026-03-28 09:50:27
-
- 文史 |“文坛女兵”谢冰莹
-
2026-03-28 09:48:13
-
- 2014年河北无名女尸案,母女二人惨遭杀害,凶手身份却是母亲男友
-
2026-03-28 09:45:58
-
- 文在寅的复仇:大哥卢武铉跳崖明志后,他在墓碑上默默刻了4个字
-
2026-03-28 09:43:44
-
- 130幅油画世界顶级油画,一眼万年,高级艺术珍藏版!
-
2026-03-28 09:41:30
-
- 2023年中国最好大学排名出炉!石油类院校优势学科及专业有哪些?
-
2026-03-28 09:39:16
-
- 带你了解中国周边不一样的国家(三)――缅甸
-
2026-03-28 09:37:01
-
- 血战三年,“地狱”极限?
-
2026-03-28 09:34:47
-
- 黄植诚:驾百万战机回大陆,获65万奖金,娶空姐为妻
-
2026-03-28 02:59:33
-
- 柳斌杰:发展新质出版生产力 建设高质量出版强国
-
2026-03-28 02:57:18



端午佩香囊的寓意(由香入道的佛门典故值得你了解)
一个问题长期悬疑:谁是《左传》的作者?
从人均985到遍地键盘侠,我在WP7吧看到了互联网的悲哀
吴亦凡被全网封杀,妈妈吴秀芹上线几十次,网友说她做对一件好事
受贿1787万余元!联通资产运营有限公司原副总张清贵一审获刑11年半
河北名山,爬山好去处,你去过几座?第一篇
骁龙782g处理器和870哪个更好(骁龙782g与870性能比较)
吴清履新满百日,70份新政新策出炉,最集中改革在过去100天
开天眼后到底能看到什么?震惊了千万人!不可思议!