《世界通史》---法兰克王国
2025-12-21 18:10 来源:网络 点击:
《世界通史》---法兰克王国

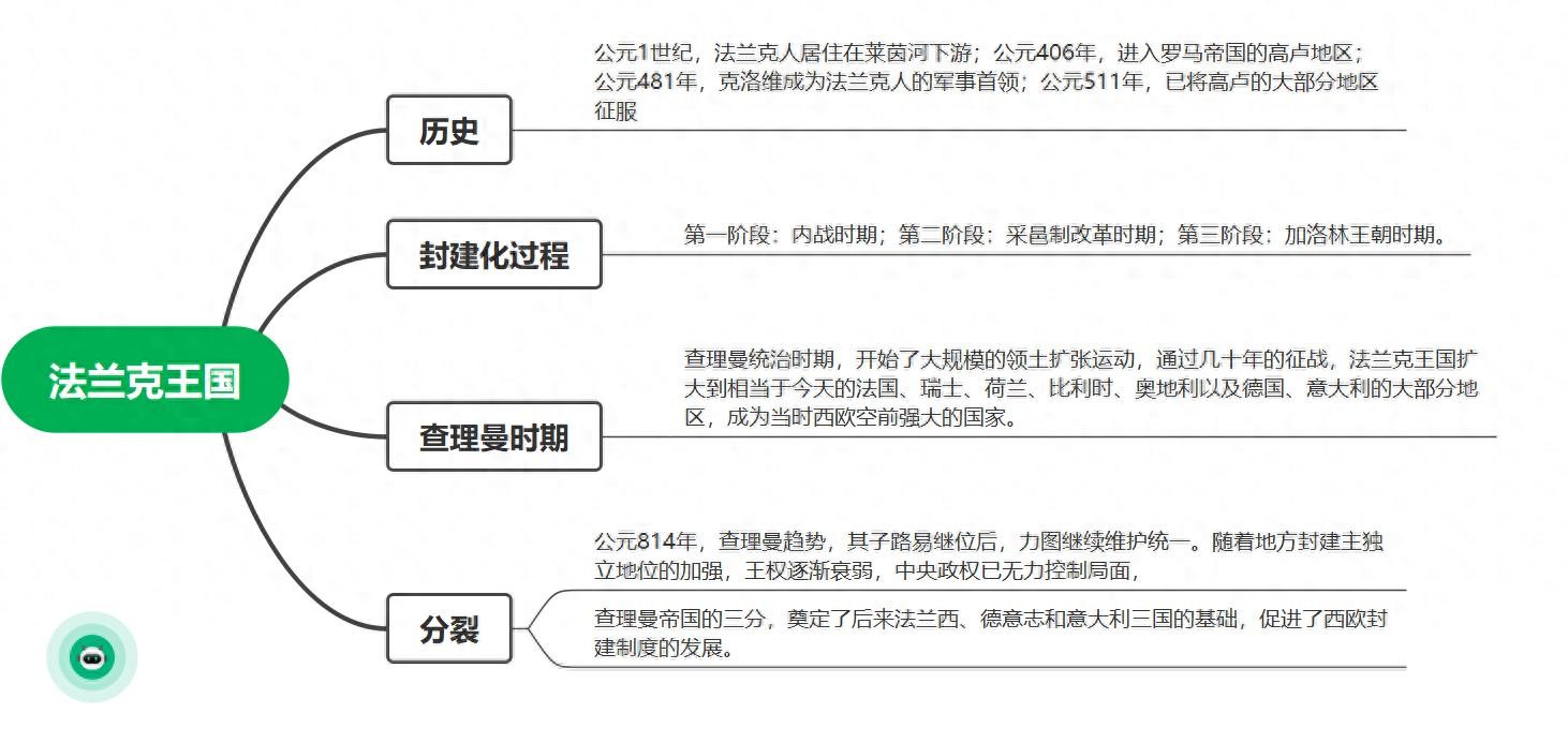
公元800年圣诞日,教皇利奥三世在罗马圣彼得教堂为查理加冕称帝,宣称这个外族首领为“伟大的罗马人皇帝”,标志着西欧基督教化即罗马和日耳曼的融合基本完成。有人认为查理大帝的加冕标志着神圣罗马帝国的开端,然而大多数人还是认为那时的帝国应该叫作法兰克帝国。
相关标签:
-
- 善良的人,运气终究不会太坏。你只管善良,其他的老天自有安排
-
2025-12-21 18:08:12
-
- 朋友们交九了,还记得儿时的顺口溜嘛!
-
2025-12-21 18:05:57
-
- 陈赫嫌弃女儿起早 网友戏言:你女儿嫌你懒起得晚
-
2025-12-21 18:03:43
-
- 公户转私户,一定要注意这几点!小心税局请你去喝茶
-
2025-12-21 12:11:22
-
- 中国有哪些航空公司?
-
2025-12-21 05:59:09
-
- 制作的cdr格式文件怎么转换成jpg的图片格式
-
2025-12-21 05:56:54
-
- 客家的由来
-
2025-12-21 05:54:40
-
- Po文~《婚前婚后》作者:任平生
-
2025-12-21 05:52:26
-
- 叙利亚外交部宣布叙利亚与中国加强合作
-
2025-12-21 05:50:12
-
- 太阳报:斯科尔斯在酒吧与舞女跳起了膝上舞
-
2025-12-21 05:47:57
-
- 红小豆整体价格行情
-
2025-12-21 05:45:43
-
- 2019年春节时间几月几日星期几 春节日历一览
-
2025-12-21 05:43:28
-
- 韦驮菩萨
-
2025-12-21 05:41:14
-
- 扩散!6月10日起 乌鲁木齐至北京Z180次列车时刻有变化
-
2025-12-21 05:39:00
-
- 中国外交部强硬回应G7峰会涉香港声明:别多管闲事
-
2025-12-20 23:04:25
-
- 领导干部被双规、双开,是啥意思?
-
2025-12-20 17:42:19
-
- 京剧武丑表演艺术家张春华去世
-
2025-12-20 12:16:11
-
- 教你一句话就测试出她到底爱不爱你?
-
2025-12-20 12:13:56
-
- 2000W也不卖? MAYBE离队LGD 或加入VG
-
2025-12-20 12:11:42
-
- 卸任省教育厅厅长后,她新职明确
-
2025-12-20 12:09:28



从人均985到遍地键盘侠,我在WP7吧看到了互联网的悲哀
吴亦凡被全网封杀,妈妈吴秀芹上线几十次,网友说她做对一件好事
受贿1787万余元!联通资产运营有限公司原副总张清贵一审获刑11年半
开天眼后到底能看到什么?震惊了千万人!不可思议!
卡尔维诺:一位因口头表达能力差而走上写作道路的“苦行派”作家
河北名山,爬山好去处,你去过几座?第一篇
河南银保监局打出政策组合拳 全力支持稳住经济大盘
除了小龙虾,五一档竟然还有哲学与诗?